Company
Company Profile
Management Philosophy
Environment Policy
Organization
News
Company News
Exhibition Event
SDS Plus Drill Bit
Products
Bi-metal Screws
Screw Anchors (for concrete)
Power Tool Accessories
Stainless Steel Screws
Stainless Steel Screws / Bolt
Resources
Technical Documents
Product Application
Roof wall steel fastening systems
Lightweight steel roof and wall fastening
Fastening of the roof top and steel
Wall stitching
Heavy-duty steel roof and wall fastening
Wooden beam with steel fastening
Curtain wall window system application
Curtain wall window system application
Concrete anchor system application
Concrete anchor system application
Concrete anchor product application
Concrete anchor product application
Quality Management
ICC Certified
ISO Certified
SGS Verified
ETA Certified
Testing Equipment
Video
SDS鑽孔技術
Catalog
Investor
Investor Relation
Corporate Governance
公司沿革
Organization Chart
Major Corporate Funtions
Management Team
About SK
公司治理執行情形
Article of Incorporation
取得或處份資產處理程序
公司治理實務守則
Procedure for Lending Funds to Other Parties and or Guarante
Annual General Shareholders’ Meeting Minutes
Shareholders’ Information
股東會通知書及股東會議事手冊
股東會議資料-前十大股東(new)
股東會重要決議事項(new)
Annual Report
Annual General Shareholders’ Meeting Minutes
Stock Quotes
Dividend Information
Shareholders’Meeting Rules
Director Meeting Information
董事會會議決議事項
Director Meeting Information
其他董事會相關資訊
獨立董事之職責範疇規則
Board Meeting Rules
Director Election Rules
Material Information
Financial Information
每月營收報告
每季財務報表
Financial Reports
公開說明書
Authorities and Investor Conference
內部稽核專區
Contact window
其它公開資訊公告
利害關係人
ESG
社會參與
Corporate Social Responsibility Report
Industrial safety and environmental protection policy
Contact
English
繁體中文
English
日本語
韓文
詢價單
0
0
English
繁體中文
English
日本語
韓文
×
Product Search
Submit
Home
Investor Relation
Investor Relation
Material Information
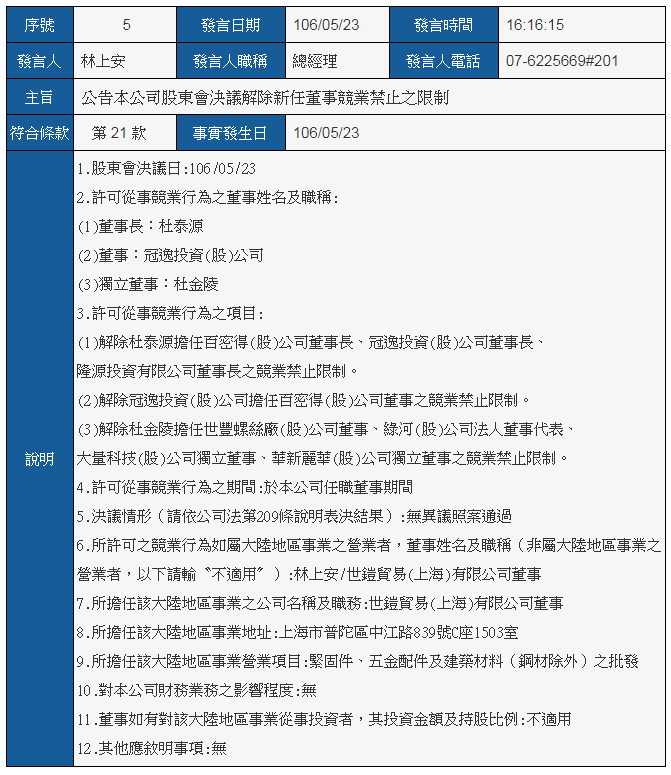
公告本公司股東會決議解除新任董事競業禁止之限制
公告本公司股東會決議解除新任董事競業禁止之限制
Back